유스케이스 다이어그램


예시
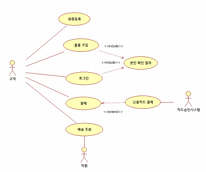
인터넷쇼핑몰시스템
- 우리는 인터넷을 통해 물품을 판매하는 시스템을 구축하고자 한다.
- 고객은 회원등록을 통해 본인 정보를 등록하고, ID, Password를 입력함으로써 시스템에 접속할 수 있으며,
물품을 구입할 수 있다.
- 고객이 회원 로그인을 할 때 및 물품을 구입할 때에는 별도 암호화된 모듈을 통해 본인 확인 절차를
거쳐야 한다.
- 물품을 구매하여 결제할 때에는 일반 포인트를 결제할 수 있으며, 신용카드를 통해 결제할 수도 있다.
- 신용카드를 통해 결제하고자 하는 경우에는 협약을 맺은 카드승인회사에게 카드승인을 요청하여야 한다.
- 고객은 구매한 물품의 배송상황을 조회할 수 있으며, 직원도 고객 물품에 대해 배송추적을 할 수 있다.
| 액터 | 회원(고객), 직원, 카드승인시스템 |
| 유스케이스 | 회원등록, 로그인, 구매, 본인확인, (기본 일반 포인트) 결제, 신용카드 결제, 배송조회 |

유스케이스 명세서
유스케이스의 내부에 대한 내용을 기술한다
# 유스케이스 명:
# 엑터명 :
# 유스케이스 개요 및 설명 :
# 사전조건 :
# 이벤트 흐름
- 정상 흐름
- 선택 흐름
회원등록 명세서 예제
# 유스케이스 명: 회원 등록
# 엑터명 : 고객(비회원)
# 유스케이스 개요 및 설명 : 고객이 인터넷 쇼핑몰 시스템을 이용하기 위해
회원가입을 하는 유스케이스
# 사전조건 : 회원 가입되어 있지 않은 상태
# 이벤트 흐름
- 정상 흐름
1. 회원등록 요청을 한다. (액터)
2. 회원 약관을 보여준다 (시스템)
3. 회원 약관에 동의한다. (액터)
4. 회원 정보 입력 항목을 보여준다 (시스템)
5. 입력 항목 중 ID를 입력해서 중복여부 확인을 요청한다 (액터)
6. 기존의 가입 회원인지 ID를 검색하여 확인하고 결과를 보여준다 (시스템)
7. 나머지 입력 항목 (이름, 비밀번호, 전화번호, 주소 이메일) // 모든 입력 항목을 입력할 것
입력하고 등록 요청을 한다 (액터)
8. 입력된 정보들을 확인한다. (시스템)
9. 회원 정보들을 (DB)저장하고 등록을 완료한다. (시스템)
- 선택 흐름 // 돌발 상황이 발생하였을 때 작성
3-1. 회원 약관에 동의하지 않으면 회원 가입 기능
오류 메세지를 출력하고 동의를 재요청한다
(오류 메세지 : 약관에 동의하지 않아 회원가입을 할 수 없습니다)
6-1. 기존에 가입되어 있는 회원의 아이디인 경우
"이미 가입된 회원입니다" 메세지를 보여준다
8-1. 회원 정보 항목 중 입력하지 않은 항목이 있는 경우
오류 메세지를 출력하고 재입력을 요청한다
8-2. 비밀번호는 4~8자에 해당하지 않거나 영문자, 숫자, 특수문자
조합인지 확인해서 형식에 맞지 않으면
오류메세지를 출력하고 재입력을 요청한다
8-3. 이메일 형식에 맞지 않으면
오류메세지를 출력하고 재입력을 요청한다
'JAVA > HIGH JAVA' 카테고리의 다른 글
| 5/31 Homework - 로그인(쿠키로 id기억) (0) | 2024.05.31 |
|---|---|
| [JAVA] 쿠키(Cookie) (0) | 2024.05.30 |
| [JAVA] Servlet 활용 & forward방식 redirect방식 (0) | 2024.05.29 |
| [JAVA] 서블릿(Servlet) (1) | 2024.05.28 |
| [JAVA] Log4J (0) | 2024.05.27 |