File
파일과 디렉토리를 다루는데 사용되는 클래스


경로
| 절대경로 | 상대경로 |
| 파일의 root부터 해당 파일까지의 전체 경로(URL) | 현재 파일의 위치를 기준으로 연결하는 파일의 상대적인 경로 / root ./ 현재 위치 ../ 상위 경로 |

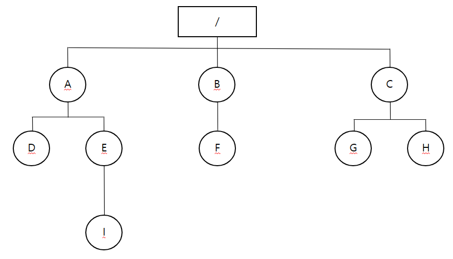
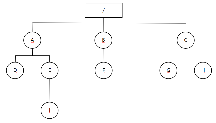
E가 현재 위치한 폴더인 상태일 경우 F의 경로 나타내기
절대 경로 : /B/F/F.jpg
상대 경로 : ../../B/F/F.jpg
파일의 속성, 생성, 삭제, 목록

File객체 만들기
- new File(String 파일 또는 경로)
==> 디렉토리와 디렉토리 사이 또는 디렉토리와 파일명 사이의
구분문자는 역슬래시('\') 또는 슬래쉬('/')를 사용할 수 있다. - new File(String parent, String child)
==> 'parent' 디렉토리 안에 있는 'child'파일을 나타낸다 - new File(File parent, String child)
import java.io.File;
public class FileTest01 {
// File file1 = new File("D:/D_Other/test.txt"); // 구분문자를 '/'로 사용
File file1 = new File("D:\\D_Other\\test.txt"); // 구분문자를 '\'로 사용, 2개씩 작성할 것
System.out.println("파일명 : "+file1.getName()); // 파일명 : test.txt
System.out.println("파일일까? : "+file1.isFile()); // 파일일까? : true
System.out.println("디렉토리일까? : "+file1.isDirectory()); // 디렉토리일까? : false
System.out.println();
File file2 = new File("d:/d_other");
System.out.println("파일명 : "+file2.getName()); // 파일명 : d_other
System.out.println("파일일까? : "+file2.isFile()); // 파일일까? : false
System.out.println("디렉토리일까? : "+file2.isDirectory()); // 디렉토리일까? : true
System.out.println();
// 2. new File(String parent, String child)
// ==> 'parent' 디렉토리 안에 있는 'child'파일을 나타낸다
File file3 = new File("d:/d_other","test.txt");
System.out.println("파일명 : "+file3.getName()); // 파일명 : test.txt
System.out.println("파일일까? : "+file3.isFile()); // 파일일까? : true
System.out.println("디렉토리일까? : "+file3.isDirectory()); // 디렉토리일까? : false
System.out.println();
// 3. new File(File parent, String child)
File file4 = new File(file2, "test.txt");
System.out.println("파일명 : "+file4.getName()); // 파일명 : test.txt
System.out.println("파일일까? : "+file4.isFile()); // 파일일까? : true
System.out.println("디렉토리일까? : "+file4.isDirectory()); // 디렉토리일까? : false
System.out.println();
}
}
디렉토리(폴더) 만들기
- mkdir()
==> File객체에 지정한 전체 경로 중에서 마지막 위치의 디렉토리를 만든다.
==> 반환값 : 만들기 성공(true), 만들기 실패(false)
==> 중간의 경로가 모두 미리 만들어져 있어야 마지막 위치의 경로를 만들 수 있다.
상위 디렉토리도 존재하지 않을 때는 mkdir()로 생성할 수 없음 ( mkdir()는 경로 중 맨 끝의 것만 생성 ) - mkdirs()
==> 중간 부분의 경로가 없으면 중간 부분의 경로도 같이 만들어준다.
import java.io.File;
public class FileTest01 {
public static void main(String[] args) {
File file5 = new File("d:/d_other/연습용");
System.out.println(file5.getName()+"의 존재 여부 : "+file5.exists()); // 연습용의 존재 여부 : false
if(file5.mkdir()) { // 만들기 성공이면 true
System.out.println(file5.getName()+" 폴더가 생성되었습니다.");
} else { // 만들기 실패 false
System.out.println("이미 "+file5.getName()+" 폴더가 존재합니다.");
}
System.out.println();
File file6 = new File("d:/d_other/test/java/src");
System.out.println(file6.getName()+"의 존재 여부 : "+file6.exists()); // src의 존재 여부 : false
// 상위 디렉토리도 존재하지 않을 때는 mkdir()로 생성할 수 없음
// mkdir()는 경로 중 맨 끝의 것만 생성해주기 때문에 src폴더 생성 실패함
// mkdirs()로 생성
if(file6.mkdirs()) { // 만들기 성공이면 true
System.out.println(file6.getName()+" 폴더가 생성되었습니다.");
} else { // 만들기 실패 false
System.out.println("이미 "+file6.getName()+" 폴더가 존재합니다.");
}
}
}
파일과 디렉토리의 메소드들
- isFile()
파일인지 확인 여부 - isDirectory()
디렉토리인지 확인 여부 - isHidden()
숨겨져있는지 확인 여부 - 읽기 쓰기 가능 여부
- canRead()
- canWrite()
- getName()
파일이나 디렉토리의 이름을 출력 - length()
파일 크기 출력 - lastModified()
수정한 날짜 출력 - getPath()
경로를 나타냄 - getAbsolutePath()
절대 경로를 나타냄 - exists()
파일이나 디렉토리 존재여부 확인 - createNewFile()
파일 생성
반환값 : true(생성 성공) / false (생성 실패) - 디렉토리에 존재하는 파일과 디렉토리의 목록 뽑아내기
- list()
전체 목록 String 배열로 뽑아내기
폴더와 파일 구별이 되지 않음 - listFiles()
전체 목록 File 배열로 뽑아내기
isFile()과, isDirectory()를 통해 폴더와 파일 구별가능
- list()
import java.io.File;
import java.io.IOException;
public class FileTest02 {
public static void main(String[] args) {
File f1 = new File("d:/d_other/test.txt");
System.out.println(f1.getName()+"의 크기 : "+f1.length()+"byte(s)"); // test.txt의 크기 : 52byte(s)
System.out.println("path : "+f1.getPath()); // path : d:\d_other\test.txt
// 절대 경로
System.out.println("absolutePath : "+f1.getAbsolutePath()); // absolutePath : d:\d_other\test.txt
System.out.println();
// 현재 위치 나타내기
File f2 = new File(".");
System.out.println("path : "+f2.getPath()); // path : .
System.out.println("absolutePath : "+f2.getAbsolutePath());
// absolutePath : D:\A_TeachingMaterial\03_HighJava\workspace\javaIOTest\.
System.out.println();
if(f1.isFile()) { // test.txt은 파일입니다.
System.out.println(f1.getName()+"은 파일입니다.");
} else if(f1.isDirectory()){
System.out.println(f1.getName()+"은 디렉토리입니다.");
} else {
System.out.println(f1.getName()+"은 뭘까?");
}
System.out.println();
if(f2.isFile()) { // .은 디렉토리입니다.
System.out.println(f2.getName()+"은 파일입니다.");
} else if(f2.isDirectory()){
System.out.println(f2.getName()+"은 디렉토리입니다.");
} else {
System.out.println(f2.getName()+"은 뭘까?");
}
System.out.println();
File f3 = new File("d:/d_other/sample.txt");
// 없는 파일이므로 file도 directory도 아님
if(f3.isFile()) { // sample.txt은 뭘까?
System.out.println(f3.getName()+"은 파일입니다.");
} else if(f3.isDirectory()){
System.out.println(f3.getName()+"은 디렉토리입니다.");
} else {
System.out.println(f3.getName()+"은 뭘까?");
}
System.out.println();
if(f3.exists()) {
System.out.println(f3.getName()+"은 존재합니다.");
} else {
try {
if(f3.createNewFile()) { // sample.txt파일을 새로 만들었습니다
System.out.println(f3.getName()+"파일을 새로 만들었습니다");
}
} catch (IOException e) {
// TODO Auto-generated catch block
e.printStackTrace();
}
}
System.out.println();
File f4 = new File("d:/d_other");
// 전체 목록 배열로 가져오기
String[] fileArr = f4.list();
for(String strFile : fileArr) {
System.out.println(strFile);
}
System.out.println();
/*
* sample.txt
* test
* test.txt
* 연습용
*/
File[] fileArr2 = f4.listFiles();
for(File file : fileArr2) {
System.out.print(file.getName()+" ==> ");
if(file.isFile()) {
System.out.println("파일");
} else if(file.isDirectory()) {
System.out.println("디렉토리");
}
}
/*
* sample.txt ==> 파일
* test ==> 디렉토리
* test.txt ==>
* 파일 연습용 ==> 디렉토리
*/
}
}
모든 파일 및 디렉토리 목록 출력

cmd에 dir을 치면 현재 위치한 디렉토리와 파일이름이 뜬다 이와 같은 자바 시스템을 만들어보기
package kr.or.ddit.basic;
import java.io.File;
import java.text.SimpleDateFormat;
import java.util.Date;
public class FileTest03 {
public static void main(String[] args) {
FileTest03 test = new FileTest03();
File d = new File("D:/D_Other");
test.dir(d);
}
// 디렉토리 정보를 매개변수로 받아서 해당 디렉토리에 있는
// 모든 파일 및 디렉토리 목록을 출력하는 메서드
public void dir(File d) {
if(!d.isDirectory()) { // 목록을 출력할 것이므로 파일인 것은 제외
System.out.println("디렉토리(폴더)만 가능합니다");
return;
}
System.out.println("[" + d.getAbsolutePath() + "] 디렉토리 내용");
// 해당 디렉토리 안에 있는 모든 파일 및 디렉토리 정보를 가져온다.
File[] files = d.listFiles();
SimpleDateFormat df = new SimpleDateFormat("yyyy-MM-dd a HH:mm");
// 가져온 파일과 디렉토리 목록 개수만큼 반복 처리
for(File file : files) {
String fileName = file.getName();
String attr = ""; // 파일의 속성 (읽기, 쓰기, 히든, 디렉토리)
String size = "";
if(file.isDirectory()) {
attr = "<DIR>";
} else if(file.isFile()) {
size = file.length()+"";
attr += file.canRead() ? "R" : "";
attr += file.canWrite() ? "W" : "";
attr += file.isHidden() ? "H" : "";
}
String strDate = df.format(new Date(file.lastModified()));
System.out.printf("%s\t%5s\t%12s\t%s\n",strDate,attr,size,fileName);
}
}
}'JAVA > HIGH JAVA' 카테고리의 다른 글
| [JAVA] 입출력 ( I/O ) - Buffered 스트림, Object 스트림, serialization (0) | 2024.05.07 |
|---|---|
| 5/3 Homework 사진 파일 복사 (0) | 2024.05.03 |
| [JAVA] 스레드 - 공통 객체 / 동기화 (1) | 2024.05.01 |
| 4/30 Homework - 경마 프로그램 (0) | 2024.04.30 |
| [JAVA] 스레드 - 데몬스레드/상태/yield/종료 (0) | 2024.04.30 |